Опубликовано: Кургузова А.В. Минералого-геохимические особенности метаморфических пород участка Пестпакша (Кольский полуостров) // Записки Горного Института. 2010. Т. 186. с. 27-31
MINERALOGICAL AND GEOCHEMICAL FEATURES OF METAMORPHIC ROKS OF PESTPAKSHA (KOLA PENINSULA)
The rock composition was studied, the garnet composition was researched with a X-ray phase analysis, and equilibrium pressures of the garnet crystallization were calculated with the geobarometer GASP, thermal properties of graphite were characterized and polymorphic modification was identified by X-rays diffraction.
Keywords: garnets, graphite, Pestpaksha, thermal analyses, geobarometer, metamorphism.
Участок Пестпакша представляет собой проявление графита, приуроченное к яврозерскому комплексу метагаббро и анортозитов (карелий), развитых вдоль южной границы Лапландских гранулитов. Подстилающим является Сальнотундровский метаморфический комплекс (поздний лопий-карелий). Породы участка представлены амфиболитами, биотитовыми гнейсами, гранатовыми сланцами, плагиоэклогитами, метаанортозитами, кварцевыми метасоматитами. Территория осложнена серией разрывных нарушений северо-восточного простирания, к которым приурочена графитовая минерализация. Ее генезис считается метасоматическим [1].
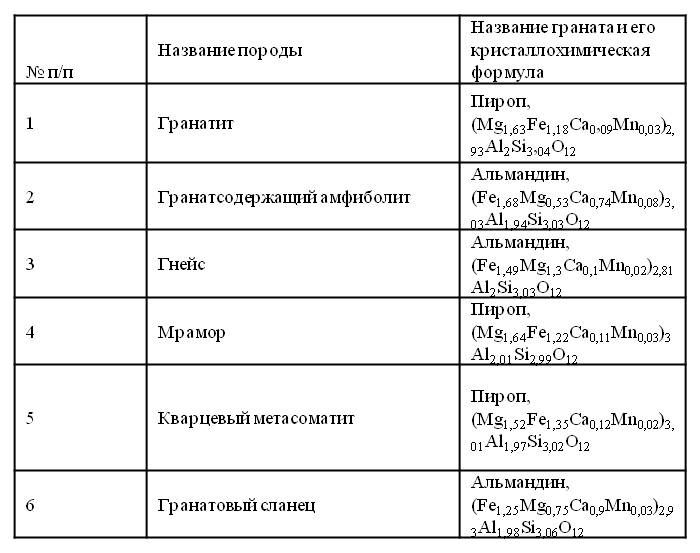
Гранаты из 6 типов пород, перечисленных в табл. 1, были изучены с помощью микрозондового анализа. Исследовались гранаты двух классов крупности: 1 класс – 3-5 мм, 2 класс – 1-3 мм. Анализ выполнялся в Центральной лаборатории ВСЕГЕИ (аналитик В.Ф.Сапега). В ходе пробоподготовки зерна гранатов распиливались пополам, после чего их состав определялся по профилям, проходящим через центры кристаллов. По результатам исследования гранаты оказались незональными, представленными пиропами и альмандинами с примесью гроссулярового минала. Средние составы гранатов представлены в табл. 1.

Полученная информация была сопоставлена с литературными данными о составе гранатов амфиболитовой фации метаморфизма. Железистость гранатов этой фации колеблется в интервале 62-65% [4], железистость гранатов Пестпакши составляет 14-55%. Пониженная железистость свидетельствует об образовании гранатов в условиях повышенных давлений [4].
Гранаты содержат включения различных минералов, представленных в табл. 2.

По результатам микрозондового анализа с помощью геобарометра GASP были оценены равновесные давления в минеральной системе при кристаллизации гранатов. Для расчетов использованы данные о составе граната и плагиоклаза, находящихся в срастании; в ходе расчетов предполагалось, что в породе присутствует кианит (что подтверждается данными петрографических исследований). Использовались две калибровки геобарометра [9], [8]. Результаты расчетов представлены в табл. 3.

Полученные данные свидетельствуют о формировании пород Пестпакши в условиях повышенных давлений.
Дифференциально-термический анализ графита выполнялся на приборе NTZSCH STA 429 (CD), (Институт химии силикатов РАН, оператор Уголков В.Л.). Пробы сжигалась в атмосфере кислорода, скорость нагрева пробы составляла 20°С в минуту, нагрев производился до 1100° С с последующим охлаждением
На полученной термограмме (рис.1) наблюдается два экзоэффекта.

Характеристики первого экзоэффекта:
Начало экзоэффекта – 230° С, конец экзоэффекта – 400 ° С, потеря массы — 0,1%.
Характеристики второго экзоэффекта: Начало экзоэффекта – 802 °С, конец экзоэффекта – 1099 °С, потеря массы — 5,89%.
Экзоэффект графита наблюдается в интервале 550-860 ° С [1], 500-800 0С [3]. Полученная термограмма по своим характеристикам ближе к термограмме алмаза, чем графита. Термические характеристики алмаза: первый экзоэффект- 200-500°С, второй экзоэффект — 850-1200 0С [1].
Для определения полиморфной модификации углерода были проведены рентгеноструктурные исследования графита на рентгеновском дифрактометре ДРОН-6 в Центральной лаборатории ВСЕГЕИ (аналитик В.Ф.Сапега). Пробы анализировались в порошке, по результатам полученных дифрактограмм образцы являются гексагональным графитом полиморфной модификации 2H.
Поскольку наблюдается некоторое сходство геологического строения Пестпакши и Кумдыкольского месторождения метаморфогенных алмазов Кокчетавского кристаллического массива (Северный Казахстан), проведен их сравнительный анализ. Ряд выделенных схожих черт минералогии и геохимии Пестпакши и Кумдыкольского месторождения представлен в табл. 4.

Таким образом, по результатам исследования можно сделать вывод о некоторой схожести черт строения Пестпакши и Кумдыкольского месторождения метаморфогенных алмазов.
Литература
1. Возраст и генезис раннедокембрийской графитовой минерализации Лапландского пояса (Кольский полуостров)/ Прасолов Э.М., Прилепский Э.Б., Астафьев Ш., и др// Отечественная геология.- 2006. — №4.- С. 75-82.
2. Перчук Л.Л., Япаскурт В.О., Окай А. Сравнительная петрология алмазоносных метаморфических комплексов. // Петрология.- 1995. – Том 3. №3. — С. 267-309.
3. Термический анализ минералов и горных пород/ Иванова В.П., Касатов Б.К., Красавина Т.Н., Розинова Е.Л. — М.: Недра, 1974. — 400 с.
4. Соболев Н.В. Парагенетические типы гранатов. — М.: Наука.- 1964.- 218 с.
5. Соболев Н.В., Шацкий В.С. Включения минералов углерода в гранатах метаморфических пород. // Геология и геофизика. -1987. -№ 7.- С. 77-80.
6. Сотрудничество /Лаврова Л. Д., Печников В. А., Плешаков А. М. и др.: Новый генетический тип алмазных месторождений. — М.: Научный мир, 1999.- 221с.
7. Holland T.J.B., Powell R. En enlarged and updated internally consistent dataset with uncertainties and correlations: the system K2O-Na2O-CaO-MgO-MnO-FeO-Fe2O3-Al2O3-TiO2-SiO2-C-H2-O2. //J. Metamorph. Geol.- 1990.- V.8. № 1. -P.89-124.
8. Will T.M. Phase Equilibria in Metamorphic Rocks: Thermodynamic Background and Petrological Applications.- Springer- Verlag, Berlin Heidelberg New York.- 1998.-315 pp.
References
1. Age and genesis of Precambrian graphite mineralization of Lappish belt (Kolsky peninsula))/ Prasolov E.M., Priletsky E.B., Astafiev Sh. et all // The geology of our country.- 2006. — №4.- P. 75-82.
2. Perchuk L.L., Yapaskurt V.O., Okai A. Comparative petrology of diamonds metamorphic complexes // Petrology.- 1995. – Volume 3. №3. — P. 267-309.
3. Thermal analyses of minerals and rocks/ Ivanova V.P., Kasatov B.K., Krasavina T.N., Rosinova E.L.,-Moscow, 1974. — 400 p.
4. Sobolev N.V. Paragenetic types of garnets. — Moscow: Наука.- 1964.- 218 с.
5. Sobolev N.V., Shatsky V.S. Inclusions of carbon minerals in garnets of metamorphic rocks // Geology and geophysics -1987. -№ 7.- P. 77-80.
6. Collaboration /Lavrova L.D., Pechnikov V.A., Pleshakov A.M. et all.: New genetic type of diamonds depositions — М.oscow, 1999.- 221 p.
7. Holland T.J.B., Powell R. En enlarged and updated internally consistent dataset with uncertainties and correlations: the system K2O-Na2O-CaO-MgO-MnO-FeO-Fe2O3-Al2O3-TiO2-SiO2-C-H2-O2. //J. Metamorph. Geol.- 1990.- V.8. № 1. -P.89-124.
8. Will T.M. Phase Equilibria in Metamorphic Rocks: Thermodynamic Background and Petrological Applications.- Springer- Verlag, Berlin Heidelberg New York.- 1998.-315 pp.